冬春季是呼吸道传染病的高发期。当孩子出现发烧、头痛,很多家长第一反应是“又感冒了”。但有一种疾病,它的早期症状和感冒极为相似,却可能在24小时内急速恶化,危及生命,这就是流行性脑脊髓膜炎,简称“流脑”。
一、认识流脑
流脑是由脑膜炎奈瑟菌引起的急性化脓性脑膜炎,属于我国法定的乙类传染病。脑膜炎奈瑟菌分为12种血清群和不可分类血清群,引起流脑病例的Nm血清群主要为A、B、C、W、Y和X血清群。

流脑的可怕之处在于“起病急、进展快、危害大”。
病死率高:重症患者若未及时治疗,病死率可达10%。
后遗症严重:约10%-20%的流脑患者即使治愈,也可能留下智力障碍、听力损伤、肢体残疾等永久性后遗症,严重影响生活质量。
二、哪些人、什么时候要特别小心?
冬春季是流脑的高发季。天气寒冷、室内活动增多、通风不佳,给细菌传播创造了条件。
所有人群普遍易感,但以下群体风险高:
婴幼儿:6个月至2岁的宝宝是最高危人群,因免疫系统尚未发育完善。
儿童和青少年:18岁以下,特别是学生,因集体生活容易发生聚集性疫情。
老年人及免疫力低下者
三、流脑通过什么方式传播?
脑膜炎奈瑟菌可以定植在人鼻咽呼吸道粘膜部位,主要通过呼吸道传播,可通过咳嗽、喷嚏等呼吸道飞沫和日常生活密切接触方式在人与人之间传播。
学校、托幼机构、车厢、商场等人员密集、通风不良的场所,是传播的高风险环境。
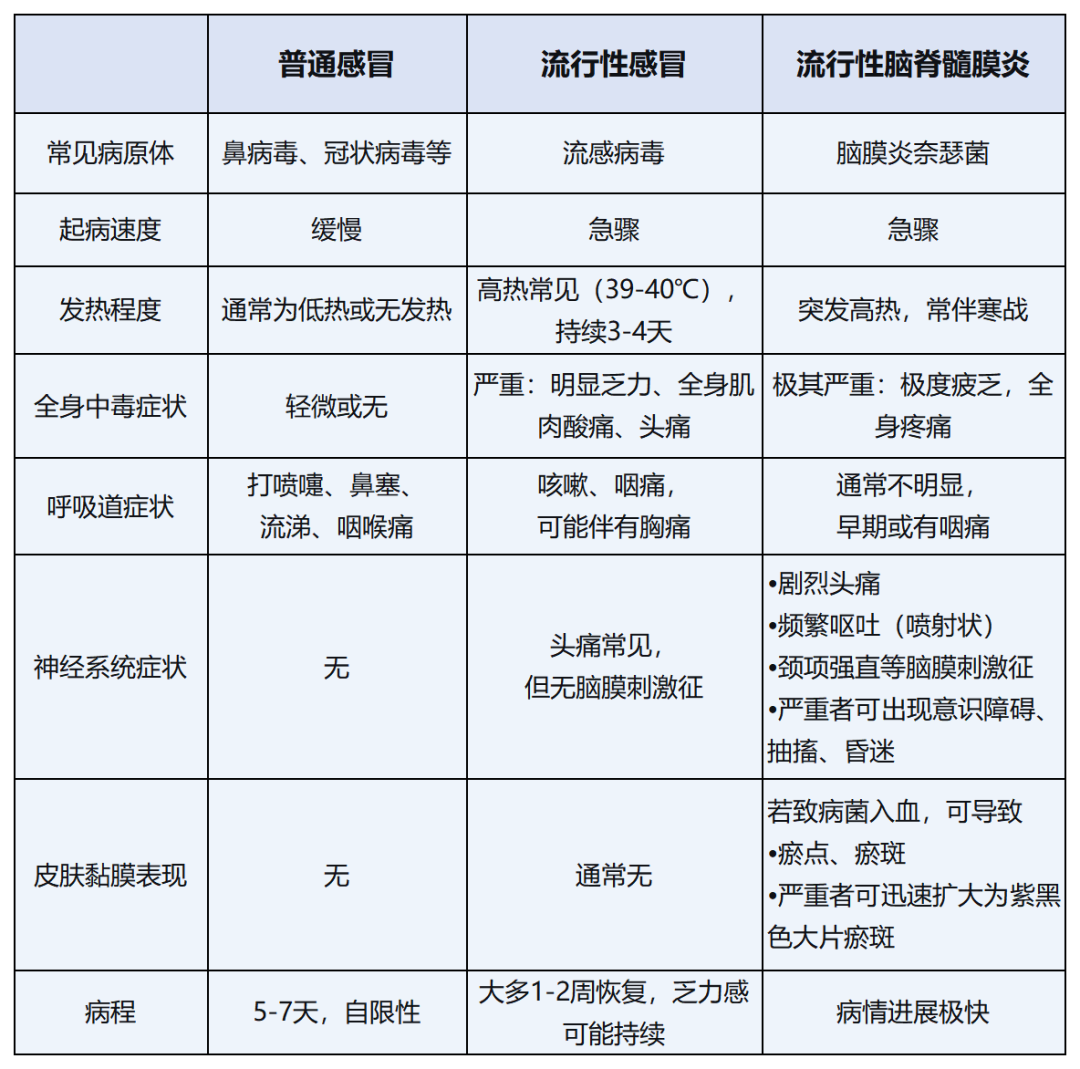
四、关键识别:如何与普通感冒、流行性感冒区分?
一般情况下,流脑起病是比较急的,轻症可能以轻微的头痛、低热、咽痛等上呼吸道感染的症状为表现。重者可能表现为高热、呕吐、头痛,皮肤黏膜瘀斑、瘀点,孩子可能会出现烦躁、意识障碍。少数患者起病急骤、病情变化迅速、病势凶险,如不及时治疗,可于 24 小时内危及生命!
请牢记以下区别:

一句话口诀:感冒发烧慢慢来,流脑急重有瘀斑;头痛呕吐精神差,脖子发硬快就医!
特别提醒家长:婴幼儿症状不典型,可能仅表现为发热、拒食、哭闹尖叫、眼神发呆、前囟门膨出等,切勿当作普通发烧忽视。

五、科学预防:构筑家庭和学校的双重防线
面对流脑,“防”远胜于“治”。
核心措施:及时接种疫苗。接种疫苗是预防流脑最经济、最有效的手段。国家免费疫苗A群脑膜炎球菌多糖疫苗分别于6月龄和9月龄各接种1剂,A群C群脑膜炎球菌多糖疫苗分别于3周岁、6周岁各接种1剂,请按国家免疫规划程序接种。此外,流脑疫苗还有A群C群脑膜炎球菌多糖结合疫苗、四价(A群、C群、W135群和Y群)脑膜炎球菌多糖疫苗和四价脑膜炎球菌多糖结合疫苗可供选用。家长可以根据自身需求,自费为宝宝选择接种,给孩子更全面的保护,具体可咨询当地接种门诊的医生。
良好习惯,切断传播。勤通风,讲卫生,勤洗手。在流脑高发季前往人群密集场所建议科学佩戴口罩。
强免疫,均衡营养、充足睡眠、适度锻炼,提升自身抵抗力。
家校协同,守护集体。学校/托幼机构,严格落实晨午检、因病缺勤追踪。发现疑似病例立即报告并隔离。家庭方面,流行期尽量减少带孩子去人多拥挤的公共场所。孩子出现可疑症状,应立即戴好口罩就医,并告知医生接触史。
流脑虽凶险,但可防可控可治。提高警惕、识别症状、及时接种疫苗、做好日常防护,就是我们保护孩子和家人最坚实的盾牌。在这个冬春之交,让我们共同筑牢健康防线,远离流脑威胁!
来源:湖南疾控
作者:张嘉梁 刘然
编辑:戴丹
时刻新闻