红网时刻新闻12月3日讯(通讯员 刘萍 徐林艳 李慧)冬天一到,身边咳嗽声就此起彼伏。咳嗽是身体发出的警报,但到底因为感冒、流感,还是“白肺”导致的咳嗽呢?很多人一进诊室就急着要解决方案:“医生,我就是一个小小的咳嗽,你就告诉我是啥病,为啥要做那么多检查?”但其实医生看病就像警察破案,必须找到线索才能抓到“凶手”。
咳嗽也一样,只有通过检查明确病因,才能真正对症根治,避免反复发作。盲目吃药不如做对检查,这份超全“咳嗽检查指南”请收好。
一、先“声”夺人,听懂咳嗽的密语
咳嗽不是病,是身体在拉警报。不同的咳嗽声,可能指向不同的“元凶”。
1、看时长
急性咳嗽(<3周):感冒、流感的小跟班;亚急性咳嗽(3-8周):感染后遗留的“小尾巴”;慢性咳嗽(>8周):需要警惕,背后可能藏着大问题。
2、听声音
干咳(无痰):嗓子痒痒的,常见于感冒初期、咽喉炎、哮喘(打喷嚏)到 (干咳);湿咳(有痰):喉咙呼噜呼噜,常见于支气管炎、肺炎(细菌或病毒)到(产生痰液)再到 (咳出痰液)。
3、辨伴随症状
发烧+流涕 ≈ 感冒
高烧+胸痛+呼吸困难 ≈ 警惕肺炎
喘息+胸闷 ≈ 哮喘/慢阻肺
反酸+烧心 ≈ 胃食管反流
二、红色警报:这些情况快就医
当身体出现以下情况请立刻拿起手机,预约就医:
咳嗽超过3周不见好;咳嗽越来越猛,影响睡觉和上班;发烧,尤其是高烧不退;出现胸痛、呼吸困难、喘不上气;痰中带血,或痰颜色异常(黄绿、铁锈色);老人、小孩或有基础病的人群。
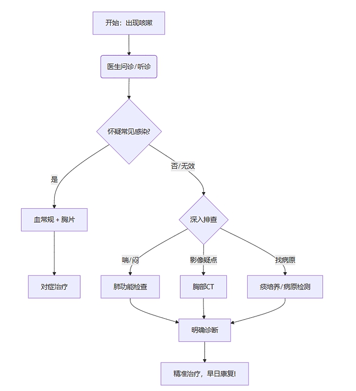
三、检查地图:咳嗽该做什么查
到了医院不迷茫,这张“检查地图”带你快速定位问题。
第一站:基础排查站
检查项目:血常规(数据报告);
它是啥:抽一小管血,看看里面的细胞战斗情况;
能查出:是病毒大军(淋巴细胞高)还是细菌部队(中性粒细胞高)在捣乱。
第二站:肺部影像站
检查项目:影像学检查(胸片或CT);
它是啥:给肺拍个“照片”;
能查出:肺炎、结核等比较大的问题;也能发现结节、肿块等大毛病,快捷、准确,是检查的首选。
第三站:功能测试站
检查项目:肺功能检查;
它是啥:测测你的肺活量有多大,气道通不通畅;
能查出:哮喘、慢阻肺(COPD)的“金标准”检查;
怎么做:对着仪器用力吸、用力吹。
第四站:病原追踪站
检查项目:痰培养&呼吸道病原体检测;
它是啥:直接找出引发感染的“罪魁祸首”是谁;
能查出:流感病毒、支原体、细菌等具体类型,并指导用最有效的药。

咳嗽就诊全流程
四、冬季护肺小贴士
戴口罩、勤洗手:挡住病毒的第一关;暖身心、多通风:避免冷空气刺激,保持空气清新;多喝温水:给呼吸道做个“SPA”,保持湿润;吃好睡好:提升免疫力,做自己的“防护盾”;接种疫苗:给身体穿上“防弹衣”,如接种流感疫苗、肺炎疫苗等。
温馨提示: 长沙市第一医院(中南大学湘雅医学院附属长沙医院)呼吸与危重症医学科主任、主任医师汤渝玲介绍:咳嗽只是信号,通过科学检查才能明确病因,对症治疗,让这个冬天过得更加安心、舒心。
来源:红网
作者:刘萍 徐林艳 李慧
编辑:岳瑾
本文为健康频道原创文章,转载请附上原文出处链接和本声明。
本文链接:https://health.rednet.cn/content/646956/95/15513414.html
时刻新闻